Finance

系統能實現(xian)的目標和(he)功能
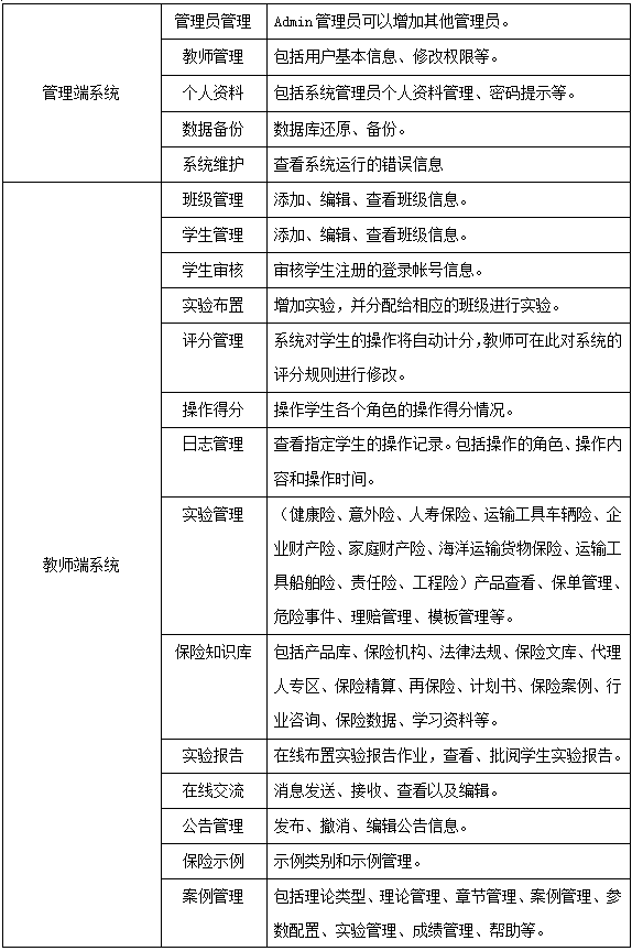
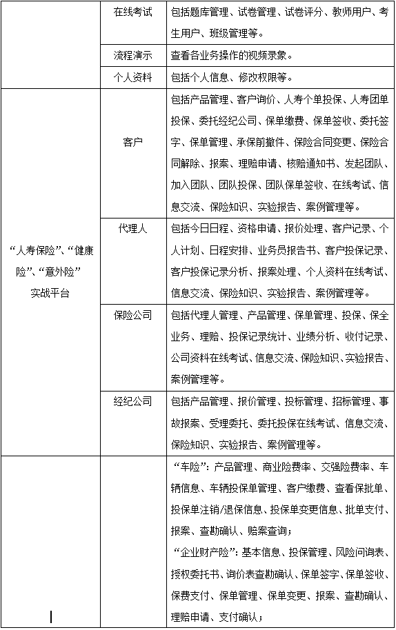
《思沃保(bao)(bao)(bao)(bao)(bao)(bao)(bao)(bao)(bao)險(xian)(xian)(xian)(xian)(xian)(xian)實(shi)(shi)(shi)務(wu)模(mo)擬實(shi)(shi)(shi)訓系(xi)統(tong)》用(yong)Browser/Server三層體系(xi)結構(gou),將(jiang)現行的(de)人(ren)壽(shou)保(bao)(bao)(bao)(bao)(bao)(bao)(bao)(bao)(bao)險(xian)(xian)(xian)(xian)(xian)(xian)、財(cai)(cai)產(chan)保(bao)(bao)(bao)(bao)(bao)(bao)(bao)(bao)(bao)險(xian)(xian)(xian)(xian)(xian)(xian)核(he)心業(ye)務(wu)流(liu)程(cheng)和專業(ye)知(zhi)識有機結合,締造出一(yi)(yi)個擬真(zhen)(zhen)的(de)“保(bao)(bao)(bao)(bao)(bao)(bao)(bao)(bao)(bao)險(xian)(xian)(xian)(xian)(xian)(xian)實(shi)(shi)(shi)務(wu)模(mo)擬實(shi)(shi)(shi)驗(yan)(yan)平(ping)(ping)臺(tai)(tai)”。實(shi)(shi)(shi)驗(yan)(yan)平(ping)(ping)臺(tai)(tai)采(cai)用(yong)經典的(de)角色模(mo)擬方式(shi),通過(guo)學(xue)(xue)生(sheng)(sheng)飾(shi)演客(ke)戶(hu)、保(bao)(bao)(bao)(bao)(bao)(bao)(bao)(bao)(bao)險(xian)(xian)(xian)(xian)(xian)(xian)代理人(ren)、保(bao)(bao)(bao)(bao)(bao)(bao)(bao)(bao)(bao)險(xian)(xian)(xian)(xian)(xian)(xian)經紀公(gong)(gong)司(si)(si)(si)(si)、人(ren)壽(shou)保(bao)(bao)(bao)(bao)(bao)(bao)(bao)(bao)(bao)險(xian)(xian)(xian)(xian)(xian)(xian)公(gong)(gong)司(si)(si)(si)(si)、財(cai)(cai)產(chan)保(bao)(bao)(bao)(bao)(bao)(bao)(bao)(bao)(bao)險(xian)(xian)(xian)(xian)(xian)(xian)公(gong)(gong)司(si)(si)(si)(si)五類(lei)角色,分別進(jin)入人(ren)壽(shou)保(bao)(bao)(bao)(bao)(bao)(bao)(bao)(bao)(bao)險(xian)(xian)(xian)(xian)(xian)(xian)實(shi)(shi)(shi)驗(yan)(yan)平(ping)(ping)臺(tai)(tai)、車(che)輛運(yun)輸險(xian)(xian)(xian)(xian)(xian)(xian)實(shi)(shi)(shi)驗(yan)(yan)平(ping)(ping)臺(tai)(tai)、企(qi)業(ye)財(cai)(cai)產(chan)險(xian)(xian)(xian)(xian)(xian)(xian)實(shi)(shi)(shi)驗(yan)(yan)平(ping)(ping)臺(tai)(tai)、家庭(ting)財(cai)(cai)產(chan)險(xian)(xian)(xian)(xian)(xian)(xian)實(shi)(shi)(shi)驗(yan)(yan)平(ping)(ping)臺(tai)(tai)、工程(cheng)責任(ren)險(xian)(xian)(xian)(xian)(xian)(xian)實(shi)(shi)(shi)驗(yan)(yan)平(ping)(ping)臺(tai)(tai)、公(gong)(gong)眾責任(ren)險(xian)(xian)(xian)(xian)(xian)(xian)實(shi)(shi)(shi)驗(yan)(yan)平(ping)(ping)臺(tai)(tai)、運(yun)輸工具(ju)船舶險(xian)(xian)(xian)(xian)(xian)(xian)實(shi)(shi)(shi)驗(yan)(yan)平(ping)(ping)臺(tai)(tai)、海洋(yang)運(yun)輸貨物(wu)險(xian)(xian)(xian)(xian)(xian)(xian)實(shi)(shi)(shi)驗(yan)(yan)平(ping)(ping)臺(tai)(tai),操練人(ren)壽(shou)保(bao)(bao)(bao)(bao)(bao)(bao)(bao)(bao)(bao)險(xian)(xian)(xian)(xian)(xian)(xian)、財(cai)(cai)產(chan)保(bao)(bao)(bao)(bao)(bao)(bao)(bao)(bao)(bao)險(xian)(xian)(xian)(xian)(xian)(xian)實(shi)(shi)(shi)踐(jian)業(ye)務(wu)。首先由人(ren)壽(shou)保(bao)(bao)(bao)(bao)(bao)(bao)(bao)(bao)(bao)險(xian)(xian)(xian)(xian)(xian)(xian)公(gong)(gong)司(si)(si)(si)(si)、財(cai)(cai)產(chan)保(bao)(bao)(bao)(bao)(bao)(bao)(bao)(bao)(bao)險(xian)(xian)(xian)(xian)(xian)(xian)公(gong)(gong)司(si)(si)(si)(si)添加(jia)自己(ji)所經營的(de)主險(xian)(xian)(xian)(xian)(xian)(xian)、附加(jia)險(xian)(xian)(xian)(xian)(xian)(xian)產(chan)品(pin),以及相關的(de)費率,由投(tou)保(bao)(bao)(bao)(bao)(bao)(bao)(bao)(bao)(bao)客(ke)戶(hu)根(gen)據險(xian)(xian)(xian)(xian)(xian)(xian)種(zhong)的(de)特(te)點、性質,委(wei)托(tuo)保(bao)(bao)(bao)(bao)(bao)(bao)(bao)(bao)(bao)險(xian)(xian)(xian)(xian)(xian)(xian)代理人(ren)或(huo)經紀公(gong)(gong)司(si)(si)(si)(si)進(jin)行投(tou)保(bao)(bao)(bao)(bao)(bao)(bao)(bao)(bao)(bao),或(huo)直接向(xiang)人(ren)壽(shou)保(bao)(bao)(bao)(bao)(bao)(bao)(bao)(bao)(bao)險(xian)(xian)(xian)(xian)(xian)(xian)公(gong)(gong)司(si)(si)(si)(si)、財(cai)(cai)產(chan)保(bao)(bao)(bao)(bao)(bao)(bao)(bao)(bao)(bao)險(xian)(xian)(xian)(xian)(xian)(xian)公(gong)(gong)司(si)(si)(si)(si)投(tou)保(bao)(bao)(bao)(bao)(bao)(bao)(bao)(bao)(bao)。保(bao)(bao)(bao)(bao)(bao)(bao)(bao)(bao)(bao)險(xian)(xian)(xian)(xian)(xian)(xian)公(gong)(gong)司(si)(si)(si)(si)接到客(ke)戶(hu)投(tou)保(bao)(bao)(bao)(bao)(bao)(bao)(bao)(bao)(bao)單之(zhi)后,根(gen)據投(tou)保(bao)(bao)(bao)(bao)(bao)(bao)(bao)(bao)(bao)險(xian)(xian)(xian)(xian)(xian)(xian)種(zhong)的(de)不同,進(jin)行投(tou)保(bao)(bao)(bao)(bao)(bao)(bao)(bao)(bao)(bao)管(guan)理。通過(guo)一(yi)(yi)系(xi)列、多(duo)流(liu)程(cheng)操作(zuo),使(shi)學(xue)(xue)生(sheng)(sheng)真(zhen)(zhen)正學(xue)(xue)習到保(bao)(bao)(bao)(bao)(bao)(bao)(bao)(bao)(bao)險(xian)(xian)(xian)(xian)(xian)(xian)實(shi)(shi)(shi)務(wu)中(zhong)(zhong)的(de)保(bao)(bao)(bao)(bao)(bao)(bao)(bao)(bao)(bao)險(xian)(xian)(xian)(xian)(xian)(xian)代理、投(tou)保(bao)(bao)(bao)(bao)(bao)(bao)(bao)(bao)(bao)、承保(bao)(bao)(bao)(bao)(bao)(bao)(bao)(bao)(bao)、核(he)保(bao)(bao)(bao)(bao)(bao)(bao)(bao)(bao)(bao)、變更、理賠(pei)、核(he)賠(pei)等(deng)(deng)核(he)心流(liu)程(cheng)。軟(ruan)件既支持學(xue)(xue)生(sheng)(sheng)一(yi)(yi)人(ren)分飾(shi)客(ke)戶(hu)、保(bao)(bao)(bao)(bao)(bao)(bao)(bao)(bao)(bao)險(xian)(xian)(xian)(xian)(xian)(xian)代理人(ren)、保(bao)(bao)(bao)(bao)(bao)(bao)(bao)(bao)(bao)險(xian)(xian)(xian)(xian)(xian)(xian)經紀公(gong)(gong)司(si)(si)(si)(si)、人(ren)壽(shou)保(bao)(bao)(bao)(bao)(bao)(bao)(bao)(bao)(bao)險(xian)(xian)(xian)(xian)(xian)(xian)公(gong)(gong)司(si)(si)(si)(si)、財(cai)(cai)產(chan)保(bao)(bao)(bao)(bao)(bao)(bao)(bao)(bao)(bao)險(xian)(xian)(xian)(xian)(xian)(xian)公(gong)(gong)司(si)(si)(si)(si)五類(lei)角色來完成保(bao)(bao)(bao)(bao)(bao)(bao)(bao)(bao)(bao)險(xian)(xian)(xian)(xian)(xian)(xian)實(shi)(shi)(shi)驗(yan)(yan),也支持由同一(yi)(yi)班級中(zhong)(zhong)的(de)學(xue)(xue)生(sheng)(sheng)組(zu)成實(shi)(shi)(shi)驗(yan)(yan)小組(zu),以相互協作(zuo)或(huo)競(jing)爭的(de)方式(shi)來完成實(shi)(shi)(shi)驗(yan)(yan)。同時,學(xue)(xue)生(sheng)(sheng)通過(guo)參加(jia)保(bao)(bao)(bao)(bao)(bao)(bao)(bao)(bao)(bao)險(xian)(xian)(xian)(xian)(xian)(xian)知(zhi)識在線(xian)考試,瀏覽、學(xue)(xue)習保(bao)(bao)(bao)(bao)(bao)(bao)(bao)(bao)(bao)險(xian)(xian)(xian)(xian)(xian)(xian)知(zhi)識庫內容,撰(zhuan)寫實(shi)(shi)(shi)驗(yan)(yan)報告,分析研究保(bao)(bao)(bao)(bao)(bao)(bao)(bao)(bao)(bao)險(xian)(xian)(xian)(xian)(xian)(xian)案例(li)等(deng)(deng),全方位(wei)提升保(bao)(bao)(bao)(bao)(bao)(bao)(bao)(bao)(bao)險(xian)(xian)(xian)(xian)(xian)(xian)專業(ye)理論知(zhi)識,真(zhen)(zhen)正使(shi)學(xue)(xue)生(sheng)(sheng)通過(guo)使(shi)用(yong)軟(ruan)件,達到實(shi)(shi)(shi)踐(jian)與理論俱提高的(de)效果,高度、全面地把握保(bao)(bao)(bao)(bao)(bao)(bao)(bao)(bao)(bao)險(xian)(xian)(xian)(xian)(xian)(xian)業(ye)務(wu)流(liu)程(cheng),具(ju)備現代化(hua)保(bao)(bao)(bao)(bao)(bao)(bao)(bao)(bao)(bao)險(xian)(xian)(xian)(xian)(xian)(xian)從(cong)業(ye)人(ren)員應(ying)有的(de)知(zhi)識結構(gou),增強學(xue)(xue)生(sheng)(sheng)的(de)社會就業(ye)競(jing)爭力。




三、軟件特點及優勢
1、全面(mian)的保險作業流程
學生(sheng)通過飾演保(bao)(bao)險(xian)(xian)(xian)(xian)(xian)業(ye)(ye)務流程中(zhong)的(de)客戶、代理(li)人(ren)(ren)、經紀(ji)公(gong)(gong)(gong)司、人(ren)(ren)壽保(bao)(bao)險(xian)(xian)(xian)(xian)(xian)公(gong)(gong)(gong)司、財(cai)產保(bao)(bao)險(xian)(xian)(xian)(xian)(xian)公(gong)(gong)(gong)司五種角色,進入(ru)“人(ren)(ren)壽保(bao)(bao)險(xian)(xian)(xian)(xian)(xian)”和(he)“財(cai)產保(bao)(bao)險(xian)(xian)(xian)(xian)(xian)”實(shi)(shi)踐平臺,從展業(ye)(ye)投保(bao)(bao)環節開始,至索賠理(li)賠為止,全面(mian)操練(lian)保(bao)(bao)險(xian)(xian)(xian)(xian)(xian)核心業(ye)(ye)務中(zhong)的(de)投保(bao)(bao)、承保(bao)(bao)、核保(bao)(bao)、變更、理(li)賠、核賠等流程,使學生(sheng)的(de)知識結構提升(sheng),彌補實(shi)(shi)踐業(ye)(ye)務操作的(de)缺乏,實(shi)(shi)現對(dui)人(ren)(ren)壽保(bao)(bao)險(xian)(xian)(xian)(xian)(xian)、運輸(shu)(shu)工具車輛險(xian)(xian)(xian)(xian)(xian)、企業(ye)(ye)財(cai)產險(xian)(xian)(xian)(xian)(xian)、家庭(ting)財(cai)產險(xian)(xian)(xian)(xian)(xian)、海洋(yang)運輸(shu)(shu)貨(huo)物保(bao)(bao)險(xian)(xian)(xian)(xian)(xian)、運輸(shu)(shu)工具船舶險(xian)(xian)(xian)(xian)(xian)、責(ze)任險(xian)(xian)(xian)(xian)(xian)、工程險(xian)(xian)(xian)(xian)(xian)的(de)熟悉、掌握,對(dui)保(bao)(bao)險(xian)(xian)(xian)(xian)(xian)業(ye)(ye)務的(de)主要工作流程有一個(ge)清晰的(de)輪廓,為學以致用打(da)下堅(jian)固的(de)基礎(chu)。

2、規范的(de)保險承保單(dan)證(zheng)及(ji)保險理賠(pei)單(dan)證(zheng)
以優秀保(bao)(bao)險(xian)(xian)(xian)公(gong)司(si)人壽(shou)險(xian)(xian)(xian)和(he)財產(chan)險(xian)(xian)(xian)業務單(dan)證的(de)(de)樣式、欄目、內容、大(da)小等(deng)為(wei)依據,100%模擬(ni)仿真,有效確保(bao)(bao)系統中保(bao)(bao)險(xian)(xian)(xian)承保(bao)(bao)單(dan)證及保(bao)(bao)險(xian)(xian)(xian)理(li)賠單(dan)證的(de)(de)真實性(xing)、完(wan)整性(xing)。學(xue)生(sheng)通過操練(lian)單(dan)證在各項保(bao)(bao)險(xian)(xian)(xian)業務的(de)(de)應用方(fang)法,熟練(lian)掌(zhang)握保(bao)(bao)險(xian)(xian)(xian)承保(bao)(bao)及理(li)賠單(dan)證的(de)(de)填制,貼近(jin)與(yu)保(bao)(bao)險(xian)(xian)(xian)公(gong)司(si)的(de)(de)距(ju)離。,同(tong)時,系統內含強大(da)的(de)(de)報表(biao)管理(li)功能,方(fang)便教師(shi)、學(xue)生(sheng)查(cha)詢和(he)匯總數據,十(shi)分方(fang)便、快捷。

3、豐富、專業(ye)的知(zhi)識庫
理論知識學(xue)(xue)(xue)(xue)習平臺,為教師的(de)(de)教學(xue)(xue)(xue)(xue)和學(xue)(xue)(xue)(xue)生的(de)(de)學(xue)(xue)(xue)(xue)習提供了(le)支持。我們參考高校(xiao)保(bao)(bao)(bao)險(xian)類專業教材(cai),通過產品庫(ku)、保(bao)(bao)(bao)險(xian)機(ji)構(gou)、法(fa)律法(fa)規(gui)、保(bao)(bao)(bao)險(xian)文庫(ku)、代(dai)理人專區、保(bao)(bao)(bao)險(xian)精(jing)算、再保(bao)(bao)(bao)險(xian)、計劃書、保(bao)(bao)(bao)險(xian)案例(li)、行業咨(zi)詢、保(bao)(bao)(bao)險(xian)數據、學(xue)(xue)(xue)(xue)習資料十二個目錄(lu),集中收錄(lu)了(le)與保(bao)(bao)(bao)險(xian)學(xue)(xue)(xue)(xue)原(yuan)理、財產保(bao)(bao)(bao)險(xian)學(xue)(xue)(xue)(xue)、人身保(bao)(bao)(bao)險(xian)實(shi)務(wu)、保(bao)(bao)(bao)險(xian)企業經營(ying)管(guan)理學(xue)(xue)(xue)(xue)、保(bao)(bao)(bao)險(xian)核保(bao)(bao)(bao)核賠相(xiang)關的(de)(de)資料,供學(xue)(xue)(xue)(xue)生參
4、人(ren)性化設計理念
系統界(jie)面美(mei)觀,使用動(dong)畫和(he)三(san)維立體效果,模仿保險公(gong)司(si)的工作場(chang)景,使各個部門的工作一目了然,生動(dong)形象(xiang)。
業務操(cao)作(zuo)簡單,操(cao)作(zuo)流(liu)程清晰明了,同(tong)時還具有(you)智能(neng)化錯誤提示、操(cao)作(zuo)流(liu)程控制等功(gong)能(neng),幫助學生盡(jin)快(kuai)了解軟件各模塊功(gong)能(neng)及(ji)操(cao)作(zuo)方法(fa),易學易懂,即(ji)使不需培訓也能(neng)很快(kuai)掌握軟件的使用(yong)方法(fa)。
5、數(shu)據備份與(yu)恢復機制
系(xi)統內置數(shu)據(ju)(ju)備(bei)份與恢復接口,為(wei)系(xi)統數(shu)據(ju)(ju)的安全性提(ti)供了可靠的保障。系(xi)統管理員(yuan)通過打開數(shu)據(ju)(ju)備(bei)份與恢復操作(zuo)頁面(mian),進行數(shu)據(ju)(ju)庫連(lian)接測試(shi)、數(shu)據(ju)(ju)庫還原、數(shu)據(ju)(ju)庫備(bei)份操作(zuo)。