International Trade

關鍵詞:國際(ji)(ji)(ji)貿(mao)(mao)易(yi)教學系統(tong) 國際(ji)(ji)(ji)貿(mao)(mao)易(yi)實訓(xun)教學軟件 國際(ji)(ji)(ji)貿(mao)(mao)易(yi)實訓(xun)教學平(ping)臺 國際(ji)(ji)(ji)貿(mao)(mao)易(yi)實訓(xun)室解決方案
思沃國際貿易模擬實訓系統通過歸納和總結整個國際貿易的流程和慣例,在互聯網上建立幾近真實的國際貿易環境,直接切入不同當事人所面對的不同工作。本教學軟件幫助學生或者培訓對象把握整個業務過程,通過不同當事人角色的扮演(出口商、進口商、生產商(工廠)、進口銀行、出口銀行、保險公司、商檢局、海關、外匯管理局、貨代、國稅局)充分掌握各種業務技巧,熟悉和體會客戶、生廠商、銀行和政府機構的互動關系,真正了解國際貿易的物流、資金流和業務流的運作方式。本公司為了更好滿足高校的教學需求,會根據需求提供國際貿易實訓室解決方案。國(guo)際貿(mao)易綜(zong)合(he)實(shi)(shi)訓(xun)系統適用于(yu)普通高等院(yuan)校(xiao)國(guo)際貿(mao)易專業以及(ji)開(kai)設《國(guo)際貿(mao)易實(shi)(shi)務》課程的(de)相關(guan)專業。國(guo)際貿(mao)易綜(zong)合(he)實(shi)(shi)訓(xun)系統是以國(guo)際貿(mao)易實(shi)(shi)務課程為(wei)基礎,以現(xian)實(shi)(shi)中的(de)實(shi)(shi)際操作為(wei)依據(ju),并在多位(wei)一線(xian)老(lao)師的(de)指(zhi)導下設計而成。軟件(jian)具(ju)有模擬現(xian)實(shi)(shi)性強(qiang),涵蓋面廣的(de)特點(dian)。
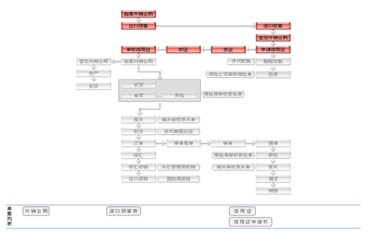
學生在軟件(jian)中可(ke)仿真(zhen)模(mo)擬進、出(chu)口公司(si)進行國(guo)際貿易交易,貿易磋商(shang)(shang)、簽訂合同、進出(chu)口許可(ke)證(zheng)(zheng)(zheng)(zheng)申請、產地證(zheng)(zheng)(zheng)(zheng)明、審證(zheng)(zheng)(zheng)(zheng)改證(zheng)(zheng)(zheng)(zheng)、開具商(shang)(shang)業發票、貨物托運(yun)、商(shang)(shang)品投保、報關、報驗、制單結(jie)匯、審單付匯、業務善后、發送單證(zheng)(zheng)(zheng)(zheng)等環(huan)節可(ke)得到充分(fen)的(de)鍛煉(lian)和(he)運(yun)用。
系統模擬了(le)國際貿(mao)易(yi)業(ye)務(wu)涉(she)及的多(duo)種機(ji)構(商檢局、海關、外匯管理局、國稅局等(deng))的功(gong)能(neng),學(xue)生通過軟件的實(shi)訓,可(ke)以了(le)解不(bu)同機(ji)構在國際貿(mao)易(yi)業(ye)務(wu)流程中的作用
1、主要業(ye)務(wu)流程:
CIF+L/C,CIF+/D/A,CIF+D/P,CIF+T/T Before shipment CIF+T/T After shipment FOB+L/C,FOB+/D/A,FOB+D/P,FOB+T/T Before shipment FOB+T/T After shipment CFR+L/C,CFR+/D/A,CFR+D/P,CFR+T/T Before shipment CFR+T/T After shipment 2、國際貿(mao)易(yi)與貿(mao)易(yi)平臺(tai):
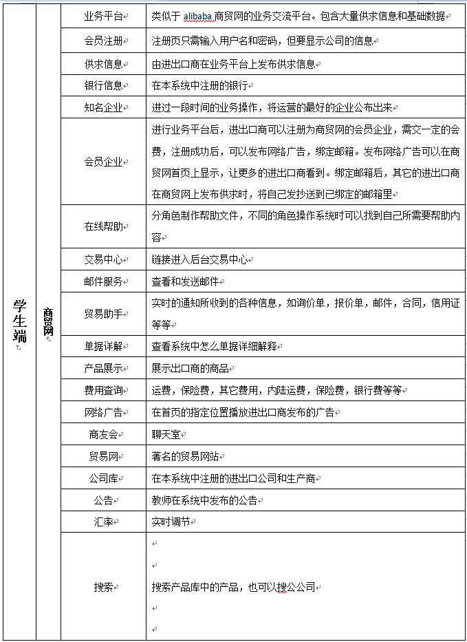
類似于(yu)alibaba商貿(mao)網的業務交流平臺(tai)。包(bao)含大量供求信息和(he)基(ji)礎數據 ,進(jin)口(kou)(kou)(kou)商與(yu)出口(kou)(kou)(kou)商在平臺(tai)發生(sheng)交互,能很(hen)快(kuai)地熟練運用進(jin)出口(kou)(kou)(kou)的成本(ben)核算、詢(xun)盤、報盤、還盤等各(ge)種基(ji)本(ben)技(ji)巧。 3、國(guo)際貿(mao)易與(yu)角色(se)扮(ban)演(yan):
出口(kou)商、進口(kou)商、生產(chan)商(工(gong)廠)、進口(kou)銀行、出口(kou)銀行、保(bao)險公(gong)司、商檢局、海關(guan)、外匯管(guan)理局、貨代、國稅局
4、國際貿(mao)易與外貿(mao)考試(shi)
(報(bao)關員(yuan)(yuan)、報(bao)檢(jian)員(yuan)(yuan)、單(dan)證員(yuan)(yuan)、跟(gen)單(dan)員(yuan)(yuan)、國際商務師、貨(huo)運(yun)代理(li)、外銷員(yuan)(yuan)、物流師、政策法規(gui))
考試(shi)(shi)系統同時適用(yong)于局域網和 Internet,實(shi)現網上考試(shi)(shi)、作業(ye)、練(lian)習、成(cheng)績(ji)排行等功能,并能夠(gou)實(shi)現答卷保存(cun)、自(zi)動(dong)判(pan)分(fen)(fen)(fen)、成(cheng)績(ji)查(cha)詢和分(fen)(fen)(fen)析等功能。自(zi)動(dong)評分(fen)(fen)(fen):對標準化試(shi)(shi)題(ti)、填空題(ti)、單據題(ti),系統將自(zi)動(dong)評分(fen)(fen)(fen),考試(shi)(shi)結(jie)束即可獲得成(cheng)績(ji)。
5、國際貿(mao)易(yi)與實驗設置
教(jiao)(jiao)師為參加(jia)實(shi)習的學生(sheng)分配角色,設定實(shi)習評(ping)分標(biao)準(zhun)、實(shi)時監控(kong)(kong)學生(sheng)的操作,并且對于模擬貿易(yi)(yi)中發(fa)(fa)生(sheng)的糾紛進行仲裁,最終利用評(ping)分系(xi)統對學生(sheng)的實(shi)習成果(guo)給予(yu)評(ping)定,教(jiao)(jiao)師通過在網(wang)站發(fa)(fa)布新(xin)聞、調(diao)整商品(pin)成本(ben)和(he)價(jia)格(ge)、調(diao)整匯率、業(ye)務費用、海運費、保(bao)險費率及突發(fa)(fa)事件的發(fa)(fa)生(sheng)概率等方式(shi)對國(guo)際(ji)貿易(yi)(yi)環境(jing)實(shi)施宏觀調(diao)控(kong)(kong),讓學生(sheng)在實(shi)習中充(chong)分發(fa)(fa)揮主觀能動性
6、國際貿易與在線跟蹤
在(zai)線跟蹤模(mo)塊主要記錄了該教師(shi)(shi)下所(suo)有學生操(cao)作(zuo)案例的記錄。教師(shi)(shi)可(ke)以查看到扮(ban)演任何角色的每(mei)個學生每(mei)一個交易操(cao)作(zuo)
貿易平臺
類似(si)于alibaba商(shang)貿網(wang)的業務交流平臺。包含大量供求信息和基(ji)礎(chu)數據 。
進(jin)口(kou)商與出口(kou)商在平臺發生交互
出口商
個人(ren)設置: 修改和完善個人(ren)資料。
財務管理: 體現了出(chu)口商(shang)的財務狀況,包括注冊資金、當前資金的余額、商(shang)品折算(suan)、銀行貸款以(yi)及實際的利潤
貿(mao)易助(zhu)手: 出口(kou)商操作業務的過程(cheng)中實(shi)時的提醒如(ru):新(xin)郵(you)件,對(dui)方發來(lai)的合同(tong)銀(yin)行(xing)信(xin)用證通知(zhi)(zhi),銀(yin)行(xing)的到款(kuan)通知(zhi)(zhi)等信(xin)息。
庫存管理: 查看自己的(de)庫存情況。
業務(wu)辦理(li): 系統提供一個業務(wu)辦理(li)的(de)平(ping)臺,形(xing)象的(de)體現各個政府部門(men)及在(zai)政府部門(men)所能辦理(li)的(de)業務(wu),以(yi)最大(da)限度的(de)模擬進(jin)口(kou)商在(zai)這些部門(men)之間辦理(li)進(jin)口(kou)業務(wu),
客戶(hu)(hu)管理: 一(yi)切與該出口商有過聯(lian)系的客戶(hu)(hu)都會被(bei)系統收錄到(dao)客戶(hu)(hu)列表中,分(fen)機會和客戶(hu)(hu)兩類(lei)
我的工作: 起草外(wai)(wai)銷(xiao)合(he)同(tong)(tong)(新建外(wai)(wai)銷(xiao)合(he)同(tong)(tong),狀態為0,“未(wei)發(fa)送”)管(guan)理(li)外(wai)(wai)銷(xiao)合(he)同(tong)(tong)外(wai)(wai)銷(xiao)合(he)同(tong)(tong)記(ji)錄(列出已完(wan)成合(he)同(tong)(tong)列表(biao))出口核算 起草內銷(xiao)合(he)同(tong)(tong)。
與出口商配合的其它角色(se)
進(jin)口商: 發(fa)送合同,改證(zheng)通知,寄單(T/T),發(fa)送裝船通知。
出口地銀行:信用證(zheng)通知書,交(jiao)單,結(jie)匯,代(dai)款,還貸 供(gong)應商:起草(cao)內(nei)銷合同(tong),收貨
保險公司(si):投(tou)保,索賠(pei)
貨代公司:定艙,放(fang)貨
商檢局:報檢
外(wai)匯管理局:備案,核消(xiao)
海關:報關
國稅局:退稅
業務流程:CIF+L/C,CIF+/D/A,CIF+D/P,CIF+T/T Before shipment CIF+T/T After shipment FOB+L/C,FOB+/D/A,FOB+D/P,FOB+T/T Before shipment FOB+T/T After shipment CFR+L/C,CFR+/D/A,CFR+D/P,CFR+T/T Before shipment CFR+T/T After shipment
業務流(liu)(liu)程:在(zai)這里(li)填寫(xie)和查(cha)看所(suo)需(xu)要的(de)單(dan)據(ju)(ju)(ju)。直接可在(zai)流(liu)(liu)程圖中表(biao)現(xian)。查(cha)看的(de)單(dan)據(ju)(ju)(ju)分填寫(xie)的(de)單(dan)據(ju)(ju)(ju)和收到的(de)單(dan)據(ju)(ju)(ju)
填(tian)寫的: 外(wai)銷合(he)同、出(chu)口預算(suan)表、商(shang)為發票(piao)、裝箱(xiang)單(dan)、匯票(piao)、內(nei)銷合(he)同保險(xian)單(dan)、訂艙委托書、報檢單(dan)、出(chu)口收匯核銷單(dan)、報關單(dan)、一般產(chan)地證、普惠(hui)制(zhi)產(chan)地證
收到(dao)的(de):信(xin)用(yong)證(zheng)、配艙回單(dan)、通關(guan)單(dan)、提單(dan)管理內(nei)銷合(he)同 內(nei)銷合(he)同記錄信(xin)用(yong)證(zheng)通知書 信(xin)用(yong)證(zheng) 修改(gai)信(xin)用(yong)證(zheng)。
出口地銀行
企業(ye)資料 :登錄到(dao)出口(kou)銀(yin)行的(de)默(mo)認頁面就是(shi)該出口(kou)銀(yin)行的(de)詳(xiang)細資料
貸款(kuan)管理(li): 貸款(kuan)管理(li)是管理(li)從進口地(di)銀行轉(zhuan)入的貸款(kuan),等待出口商前來(lai)結匯(hui)
信(xin)用(yong)證(zheng)管(guan)理(li)(li) :信(xin)用(yong)證(zheng)管(guan)理(li)(li)是管(guan)理(li)(li)進口商通(tong)(tong)過進口地(di)銀行和出(chu)口地(di)銀行發(fa)送給出(chu)口商的(de)信(xin)用(yong)證(zheng)。包括(kuo)收證(zheng)和通(tong)(tong)知兩個功能。
單(dan)(dan)證管理:單(dan)(dan)證管理是管理出口(kou)商(shang)通過出口(kou)地銀行(xing)和進口(kou)地銀行(xing)發送給進口(kou)商(shang)的單(dan)(dan)據。包括審核單(dan)(dan)據和寄單(dan)(dan)兩個(ge)功能(neng)
貸(dai)款:出(chu)口銀行的(de)貸(dai)款功能只提供(gong)給出(chu)口商和生產商,貸(dai)款根(gen)據金(jin)額大(da)小(xiao)收取一定的(de)利息
進口商

個人設置:修改(gai)和完善個人資料(liao)。
財務管理:記錄(lu)進(jin)口(kou)商(shang)在(zai)整個(ge)業務操作過程(cheng)中的(de)所有費用。實時的(de)統計(ji)進(jin)口(kou)商(shang)的(de)當前資金狀況,可以清楚的(de)掌(zhang)握(wo)自己的(de)注冊資金、當前資金、商(shang)品折(zhe)算(suan)、銀行代款、利潤。
貿易助(zhu)手(shou): 在進口(kou)商(shang)(shang)操作業務的過程中實時的提醒如:新郵件,未簽署合(he)同,出(chu)口(kou)商(shang)(shang)發來的改證(zheng)信(xin)息(xi),贖單通知等(deng)信(xin)息(xi)。
庫存管理:查看自(zi)己的庫存情況。
客戶管(guan)理:客戶管(guan)理進口(kou)公司用來管(guan)理有業務(wu)往來的出(chu)口(kou)公司及(ji)相關的業務(wu)信(xin)息。
我的(de)(de)工作:進口(kou)核算、管理合(he)(he)同(合(he)(he)同列(lie)表(biao)(biao),列(lie)出狀態(tai)為1,2,3,4的(de)(de)外銷合(he)(he)同記(ji)錄。“需要確認”,“修改未發(fa)送”,“等待(dai)賣方(fang)簽署”,“履約中”)、合(he)(he)同記(ji)錄(列(lie)出已(yi)完(wan)成的(de)(de)合(he)(he)同列(lie)表(biao)(biao))、查看(kan)信用證、查看(kan)改證通知、商品銷售(shou)。
與進口商配合的角色
進口地銀行:
信用(yong)(yong)證(zheng)(zheng)(zheng)記錄,申請信用(yong)(yong)證(zheng)(zheng)(zheng),改證(zheng)(zheng)(zheng),贖(shu)單(dan),貸款(kuan),還貸,電(dian)匯,承(cheng)兌
保險公司:投保,索賠
貨代(dai)公司(si):訂艙,提貨
商檢局:報檢
海關:報關
業(ye)務流程:CIF+L/C,CIF+/D/A,CIF+D/P,CIF+T/T Before shipment CIF+T/T After shipment FOB+L/C,FOB+/D/A,FOB+D/P,FOB+T/T Before shipment FOB+T/T After shipment CFR+L/C,CFR+/D/A,CFR+D/P,CFR+T/T Before shipment CFR+T/T After shipment
業務流(liu)程: 在這里填寫和(he)查(cha)看所(suo)需要的(de)單(dan)據。直(zhi)接可在流(liu)程圖中(zhong)表(biao)現。查(cha)看的(de)單(dan)據分填寫的(de)單(dan)據和(he)收(shou)到的(de)單(dan)據。
填寫的: 進口預算(suan)表、信用證(zheng)申請書(shu)、保險單(dan)、訂(ding)艙委托書(shu)、報檢單(dan)、報關單(dan)
收到的:外銷(xiao)合同(tong)、商(shang)業發票、裝箱單、提單、匯票、一般(ban)產地證(zheng)、普惠(hui)制產地證(zheng)
進口(kou)地(di)銀(yin)行(xing)
企業(ye)資(zi)料:登錄到進口銀行(xing)的(de)默認頁面就是該進口銀行(xing)的(de)詳細資(zi)料。
貸款管理:在L/C和D/P付款方式下,進口(kou)商付款贖單后將(jiang)貨款打入進口(kou)地銀行(xing),進口(kou)地
銀行(xing)將單據交(jiao)給(gei)進口商之后,再(zai)將收(shou)到的貨(huo)款(kuan)及(ji)時轉帳給(gei)出口地銀行(xing)。
信(xin)用(yong)證申請(qing)書(shu)(shu)管(guan)理(li):信(xin)用(yong)證申請(qing)書(shu)(shu)是指在L/C付款(kuan)方(fang)式下,進口(kou)商要向進口(kou)地銀申請(qing)信(xin)用(yong)證時所填寫(xie)的單(dan)據,在這里列(lie)出的是已(yi)經審核(he)通過并已(yi)經發(fa)放了信(xin)用(yong)證的申請(qing)書(shu)(shu)。
信(xin)用(yong)證(zheng)管(guan)理:信(xin)用(yong)證(zheng)管(guan)理包括開證(zheng),發證(zheng),改證(zheng)三個功能。開證(zheng)是根據進口商提交的(de)證(zheng)用(yong)證(zheng)申請書開立相應的(de)信(xin)用(yong)證(zheng)
單證管理:在L/C、D/A、D/P三(san)種付款方式下,出口(kou)(kou)商要(yao)將進口(kou)(kou)商要(yao)求提交的單據經出口(kou)(kou)地銀(yin)行發(fa)送(song)到進口(kou)(kou)地銀(yin)行,再由(you)進口(kou)(kou)地銀(yin)行照要(yao)求將單據轉送(song)到進口(kou)(kou)商
貸款:進(jin)口(kou)地銀行只(zhi)處理進(jin)口(kou)商的貸款申請和還(huan)款操作。
生產商

輔助角色
1、保險(xian)公司(si):分(fen)進口(kou)地(di)保險(xian)公司(si)和出(chu)口(kou)地(di)保險(xian)公司(si)
2、商檢(jian)局:進口地(di)商檢(jian)局和出口地(di)商檢(jian)局
3、海關(guan):進口地海關(guan)和出口地海關(guan)
4、外(wai)匯管理局:出口(kou)收(shou)匯核(he)銷單與進(jin)口(kou)付匯核(he)銷單
5、貨代:訂艙處理、裝船出運(yun)
6、國稅(shui)(shui)局:出口產品退(免)稅(shui)(shui)
使學(xue)生熟悉和了(le)解(jie)外貿實(shi)務(wu)的具(ju)體操作程序,從而(er)增強一些感性認(ren)識并從中(zhong)進一步(bu)了(le)解(jie)、鞏固和深化已學(xue)過(guo)的理論、方法(fa),提高(gao)發現問題、分析問題和解(jie)決問題的能力(li)。
學(xue)生在思(si)沃(wo)商貿網上進行(xing)國際貨(huo)物(wu)買(mai)賣實務(wu)的(de)具體(ti)操(cao)作(zuo),能很快地(di)熟練運用(yong)進出口的(de)成本(ben)核(he)算(suan)、詢盤、報盤、還(huan)盤等各(ge)種基本(ben)技巧,熟悉國際貿易的(de)物(wu)流、資(zi)金流和(he)業務(wu)流的(de)運作(zuo)方式,體(ti)會(hui)國際貿易中不同當(dang)事人的(de)不同地(di)位、面臨的(de)具體(ti)工作(zuo)和(he)互(hu)動(dong)關系
學會外貿(mao)公司利(li)用各種(zhong)方式(shi)控制(zhi)成本以達到利(li)潤最大化的思路,了解供求平衡、競爭等宏觀經濟現(xian)象(xiang),并且學會合理地利(li)用。
教師通(tong)過在網(wang)站(zhan)發布新聞、調整商品成本(ben)和價格、調整匯率(lv)、業務費(fei)(fei)用(yong)、海運費(fei)(fei)、保險費(fei)(fei)率(lv)及突發事件(jian)的發生(sheng)概率(lv)等方式對國際貿易環境(jing)實施(shi)宏觀(guan)調控(kong),讓(rang)學(xue)生(sheng)在實習中充分發揮主觀(guan)能(neng)動(dong)性,真正(zheng)掌(zhang)握和吸收課堂中所學(xue)的知識,為將來步入工作(zuo)崗位打下良好基礎










1、軟件運行環境:服(fu)務器:操作系統(tong)為(wei)(wei)Windows2003/ windows 7,后臺數據(ju)庫為(wei)(wei)SQL Server2005,IIS為(wei)(wei)5.0以上版本(ben) 客戶端:操作系統(tong)為(wei)(wei)Windows2000/2003/NT/XP ,IE為(wei)(wei)6.0或8.0版本(ben)、flash播放器版本(ben)9.0以上
2、在服(fu)務(wu)器上(shang)安裝本軟件,用(yong)戶(hu)端(duan)可通過相連的局域網或互聯 網訪問服(fu)務(wu)器應用(yong)本軟件。系統基(ji)于B/S架構和.只需安裝在服(fu)務(wu)器上(shang),客戶(hu)端(duan)訪問無限制。
3、簡捷高(gao)效的三方管理界面(mian),由管理員端系(xi)(xi)統(tong)、教師端系(xi)(xi)統(tong)、學生端系(xi)(xi)統(tong)組成.
4、思沃國(guo)(guo)(guo)際(ji)貿易實(shi)訓(xun)系統(tong)通過(guo)歸納(na)和(he)(he)總結整(zheng)個國(guo)(guo)(guo)際(ji)貿易的(de)(de)流程和(he)(he)慣例(li),在互聯網上建立幾近真實(shi)的(de)(de)國(guo)(guo)(guo)際(ji)貿易環(huan)境(jing),直接切入(ru)不(bu)同當(dang)事人(ren)所面對的(de)(de)不(bu)同工(gong)(gong)作(zuo)。幫助(zhu)學生(sheng)(sheng)或者培(pei)訓(xun)對象把握整(zheng)個業務過(guo)程,通過(guo)不(bu)同當(dang)事人(ren)角色的(de)(de)扮演(出口商、進(jin)口商、生(sheng)(sheng)產商(工(gong)(gong)廠(chang))、進(jin)口銀行(xing)(xing)、出口銀行(xing)(xing)、保險公(gong)司、商檢局(ju)、海關、外(wai)匯管(guan)理(li)局(ju)、貨代、國(guo)(guo)(guo)稅局(ju))充(chong)分掌握各種業務技(ji)巧,熟(shu)悉和(he)(he)體會客戶、生(sheng)(sheng)廠(chang)商、銀行(xing)(xing)和(he)(he)政府機構(gou)的(de)(de)互動關系,真正了解(jie)國(guo)(guo)(guo)際(ji)貿易的(de)(de)物流、資(zi)金流和(he)(he)業務流的(de)(de)運作(zuo)方(fang)式
5、涵(han)蓋以(yi)下各種方(fang)式的進出口流程實訓:CIF/CIP、CFR/CPT、FOB/FCA方(fang)式;信用證、電匯、托收以(yi)及混(hun)合方(fang)式;海(hai)運(yun)、空運(yun)以(yi)及海(hai)空聯運(yun);一般貿易、加工(gong)貿易等
主要業務流(liu)程:CIF+L/C,CIF+/D/A,CIF+D/P,CIF+T/T Before shipment CIF+T/T After shipment FOB+L/C,FOB+/D/A,FOB+D/P,FOB+T/T Before shipment FOB+T/T After shipment CFR+L/C,CFR+/D/A,CFR+D/P,CFR+T/T Before shipment CFR+T/T After shipment
6、學(xue)生在(zai)軟件(jian)中(zhong)可仿真模擬進、出(chu)口公司進行國際貿(mao)易交易,貿(mao)易磋商(shang)、簽(qian)訂合同、進出(chu)口許可證(zheng)申請(qing)、產地(di)證(zheng)明、審證(zheng)改證(zheng)、開具(ju)商(shang)業(ye)發票、貨物托運、商(shang)品投(tou)保、報(bao)關、報(bao)驗(yan)、制單結(jie)匯、審單付(fu)匯、業(ye)務善后、發送(song)單證(zheng)等環節可得到充分的(de)鍛(duan)煉(lian)和運用。集成(cheng)類似于alibaba商(shang)貿(mao)網的(de)業(ye)務交流平臺(tai)。包含大(da)量(liang)供求信息和基(ji)礎數據 ,進口商(shang)與出(chu)口商(shang)在(zai)平臺(tai)發生交互(hu),能很(hen)快地(di)熟練運用進出(chu)口的(de)成(cheng)本核算、詢(xun)盤(pan)、報(bao)盤(pan)、還盤(pan)等各種基(ji)本技(ji)巧
7、可以(yi)配置進口(kou)商(shang)(shang)、出口(kou)商(shang)(shang)、進口(kou)地(di)銀行、出口(kou)地(di)銀行、國稅(shui)局、海關(guan)(guan)、商(shang)(shang)檢局、保險(xian)公(gong)司(si)、貨代(dai)公(gong)司(si)、外匯管(guan)理局等相關(guan)(guan)參數(shu)和業務(wu),在實訓(xun)過程中可以(yi)分組、分角色進行互動、交互式訓(xun)練(lian)。角色扮演:出口(kou)商(shang)(shang)、進口(kou)商(shang)(shang)、生產商(shang)(shang)(工(gong)廠)、進口(kou)銀行、出口(kou)銀行、保險(xian)公(gong)司(si)、商(shang)(shang)檢局、海關(guan)(guan)、外匯管(guan)理局、貨代(dai)、國稅(shui)局
8、教師為參(can)加實習(xi)(xi)的(de)學生(sheng)分配角色,設定(ding)實習(xi)(xi)評(ping)分標準、實時監控學生(sheng)的(de)操作,并且對于模擬貿(mao)(mao)易(yi)中發(fa)(fa)生(sheng)的(de)糾紛(fen)進行仲裁(cai),最(zui)終利用(yong)評(ping)分系統對學生(sheng)的(de)實習(xi)(xi)成果給予(yu)評(ping)定(ding),教師通過(guo)在網站發(fa)(fa)布新(xin)聞、調整(zheng)商品成本和價格、調整(zheng)匯(hui)率(lv)、業務費用(yong)、海運(yun)費、保險費率(lv)及突發(fa)(fa)事件(jian)的(de)發(fa)(fa)生(sheng)概率(lv)等(deng)方式對國(guo)際貿(mao)(mao)易(yi)環境(jing)實施宏(hong)觀調控,讓學生(sheng)在實習(xi)(xi)中充分發(fa)(fa)揮主觀能動性
9、在線跟蹤模(mo)塊主要記錄了(le)該教師下所有學(xue)生(sheng)操作案例的(de)(de)(de)記錄。教師可以(yi)查(cha)看(kan)到(dao)扮演任何角色(se)的(de)(de)(de)每個學(xue)生(sheng)每一(yi)個交(jiao)易操作。系統(tong)模(mo)擬了(le)國(guo)際貿易業務涉及的(de)(de)(de)多種機構(gou)(商檢局、海關(guan)、外匯管理局、國(guo)稅局等)的(de)(de)(de)功能,學(xue)生(sheng)通過軟件(jian)的(de)(de)(de)實訓,可以(yi)了(le)解不同機構(gou)在國(guo)際貿易業務流(liu)程中(zhong)的(de)(de)(de)作用(yong)