E-commerce

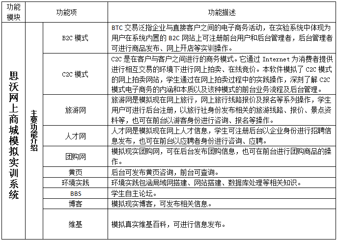
思(si)沃(wo)網(wang)上(shang)商(shang)城模擬實(shi)(shi)訓系(xi)統充分考(kao)慮到(dao)了試(shi)驗的具體(ti)情況,系(xi)統針對網(wang)上(shang)商(shang)城模擬實(shi)(shi)訓進行(xing)相關配置(zhi),學生可在系(xi)統中體(ti)驗網(wang)上(shang)B2C、C2C模擬商(shang)城開店實(shi)(shi)訓并結合(he)網(wang)絡環境的搭(da)建(jian)、數據庫運(yun)用知(zhi)識、團(tuan)購網(wang)、在線旅游網(wang)、在線人才網(wang)等進行(xing)多元性的實(shi)(shi)訓系(xi)統。
1、網(wang)絡版,節點數(shu)無限制
系統是運用B/S架構(gou)和(he).NET技術開發(fa),數(shu)據運行在SQL數(shu)據庫中,所以(yi)只需安裝(zhuang)服(fu)務器(qi),客戶端通過IE瀏(liu)覽器(qi)訪問服(fu)務器(qi),沒有(you)節點(dian)的限制(zhi)。
2、知識覆蓋廣
《思沃網上商城模擬實訓(xun)系統》不僅覆(fu)蓋電(dian)子商務當前(qian)主要流(liu)程,還涉及相關學科的專(zhuan)業知識,比如(ru)網絡營銷、網站搭(da)建、局域(yu)網組建、數據庫等(deng)。學生可(ke)以通過該平臺全面理(li)解電(dian)子商務的各個(ge)知識點。
3、完整的(de)網絡環境(jing)
系統(tong)模擬電(dian)子(zi)商務(wu)過(guo)程中涉獵(lie)到的眾多(duo)網(wang)絡背景,提(ti)供包括網(wang)上商城、團購網(wang)、旅(lv)游網(wang)、威客網(wang)、B2C、C2C等常見(jian)的網(wang)絡服務(wu)平臺。
使用《思沃網上商(shang)城模(mo)擬實訓系統》開展電子商(shang)務(wu)實驗課程,可以根據學校電子商(shang)務(wu)實驗軟硬件的不同配(pei)置靈活安排(pai)。
總的(de)(de)來說,如果實(shi)(shi)驗課時間(jian)允許,教師(shi)可(ke)以在電(dian)子商(shang)務課程(cheng)的(de)(de)前期,安排學(xue)生(sheng)進(jin)行“多角色(se)(se)單流程(cheng)實(shi)(shi)驗”。通過這些實(shi)(shi)驗,首先讓學(xue)生(sheng)學(xue)習(xi)電(dian)子商(shang)務的(de)(de)流程(cheng),也(ye)(ye)熟悉(xi)實(shi)(shi)驗系統的(de)(de)操作使(shi)用(yong)。而在課程(cheng)的(de)(de)后期,可(ke)以安排學(xue)生(sheng)進(jin)行“單角色(se)(se)多流程(cheng)實(shi)(shi)驗”,通過角色(se)(se)用(yong)戶間(jian)的(de)(de)競(jing)爭(zheng),更好的(de)(de)讓學(xue)生(sheng)體會到電(dian)子商(shang)務的(de)(de)思想(xiang),同時也(ye)(ye)方(fang)便了(le)教師(shi)對學(xue)生(sheng)實(shi)(shi)驗效果的(de)(de)考核。