Finance

仿真(zhen)中國(guo)金(jin)融(rong)(rong)市(shi)(shi)(shi)場,利用(yong)(yong)計算機(ji)技(ji)術開發虛(xu)擬市(shi)(shi)(shi)場經(jing)濟(ji)(ji)環境,以(yi)實(shi)體(ti)項(xiang)(xiang)目(mu)投(tou)資(zi)(zi)(zi)為(wei)目(mu)的(de)(de),涵蓋項(xiang)(xiang)目(mu)投(tou)融(rong)(rong)資(zi)(zi)(zi)決(jue)策(ce)中涉(she)及的(de)(de)主要(yao)理論(lun)和(he)方(fang)法,注重理論(lun)與(yu)實(shi)際相結合(he),正確(que)(que)的(de)(de)把握金(jin)融(rong)(rong)決(jue)策(ce)。通(tong)過投(tou)資(zi)(zi)(zi)決(jue)策(ce)、不確(que)(que)定性分(fen)析、風險分(fen)析、融(rong)(rong)資(zi)(zi)(zi)方(fang)案(an)的(de)(de)相關分(fen)析、項(xiang)(xiang)目(mu)評(ping)價以(yi)及針對具(ju)體(ti)行(xing)(xing)業(ye)的(de)(de)投(tou)融(rong)(rong)資(zi)(zi)(zi)決(jue)策(ce),融(rong)(rong)入近年(nian)來(lai)我國(guo)基礎設施(shi)建設、房地(di)產、公共事業(ye)項(xiang)(xiang)目(mu)和(he)中外合(he)資(zi)(zi)(zi)項(xiang)(xiang)目(mu)的(de)(de)投(tou)融(rong)(rong)資(zi)(zi)(zi)決(jue)策(ce)實(shi)踐(jian)新(xin)聞來(lai)影(ying)響股市(shi)(shi)(shi)、債券、基金(jin)等虛(xu)擬金(jin)融(rong)(rong)市(shi)(shi)(shi)場,充分(fen)體(ti)現(xian)在(zai)投(tou)融(rong)(rong)資(zi)(zi)(zi)決(jue)策(ce)教學(xue)(xue)實(shi)踐(jian)領域的(de)(de)前瞻性、內容的(de)(de)新(xin)穎性以(yi)及方(fang)法的(de)(de)實(shi)用(yong)(yong)性。企(qi)(qi)(qi)業(ye)投(tou)融(rong)(rong)資(zi)(zi)(zi)是企(qi)(qi)(qi)業(ye)的(de)(de)財務行(xing)(xing)為(wei),其決(jue)策(ce)就是企(qi)(qi)(qi)業(ye)的(de)(de)財務戰略。本軟件就是為(wei)了讓學(xue)(xue)生(sheng)熟(shu)(shu)悉銀行(xing)(xing)貸款(kuan)、企(qi)(qi)(qi)業(ye)間(jian)貸款(kuan)、民間(jian)貸款(kuan)、私募(mu)股權(quan)、企(qi)(qi)(qi)業(ye)上市(shi)(shi)(shi)等融(rong)(rong)資(zi)(zi)(zi)手(shou)段和(he)銀行(xing)(xing)存款(kuan)、債券、股票、基金(jin)、融(rong)(rong)資(zi)(zi)(zi)融(rong)(rong)券和(he)房地(di)產投(tou)資(zi)(zi)(zi)等投(tou)資(zi)(zi)(zi)方(fang)案(an),熟(shu)(shu)悉各種投(tou)資(zi)(zi)(zi)和(he)融(rong)(rong)資(zi)(zi)(zi)方(fang)案(an)分(fen)析,使(shi)學(xue)(xue)生(sheng)更(geng)深的(de)(de)理解投(tou)融(rong)(rong)資(zi)(zi)(zi)各種工具(ju)的(de)(de)使(shi)用(yong)(yong)。 并且通(tong)過融(rong)(rong)資(zi)(zi)(zi)和(he)各種虛(xu)擬經(jing)濟(ji)(ji)的(de)(de)投(tou)資(zi)(zi)(zi),可以(yi)獲得更(geng)多的(de)(de)流(liu)動資(zi)(zi)(zi)金(jin),投(tou)入到企(qi)(qi)(qi)業(ye)的(de)(de)實(shi)體(ti)經(jing)濟(ji)(ji)發展中,從而擴大企(qi)(qi)(qi)業(ye)的(de)(de)整體(ti)規模。
軟件分為管(guan)理(li)員(yuan)、教(jiao)師和學(xue)生(sheng)三(san)層管(guan)理(li)結構。管(guan)理(li)員(yuan)除管(guan)理(li)教(jiao)師賬號(hao),還需(xu)輔助教(jiao)師進行實(shi)驗基礎數據的設置以及系統的管(guan)理(li)維護工作。教(jiao)師是實(shi)驗的發(fa)起者,設置虛擬(ni)環(huan)境參數,可實(shi)時查看學(xue)生(sheng)的實(shi)驗情況(kuang)。
軟件結構圖:
功能模塊:


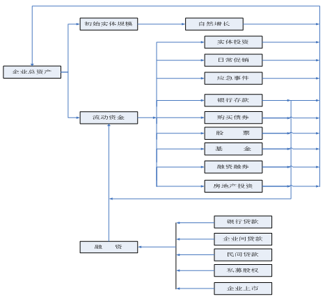
投融(rong)(rong)(rong)資(zi)(zi)決(jue)策實驗是由(you)學生(sheng)扮演(yan)各種企(qi)(qi)業(ye)(ye),教師給(gei)定企(qi)(qi)業(ye)(ye)的初(chu)始資(zi)(zi)金(jin),分為(wei)固(gu)定資(zi)(zi)產和流動資(zi)(zi)金(jin)兩部(bu)分,學生(sheng)可以(yi)合理分配流動資(zi)(zi)金(jin),利用(yong)銀(yin)行(xing)存(cun)款(kuan)(kuan)、銀(yin)行(xing)貸款(kuan)(kuan)、債券(quan)、股(gu)票、基金(jin)、融(rong)(rong)(rong)資(zi)(zi)融(rong)(rong)(rong)券(quan)、房(fang)地產、企(qi)(qi)業(ye)(ye)間(jian)貸款(kuan)(kuan)、民間(jian)貸款(kuan)(kuan)、私募股(gu)權、企(qi)(qi)業(ye)(ye)上市等投融(rong)(rong)(rong)資(zi)(zi)手段,積累(lei)實體(ti)投資(zi)(zi)資(zi)(zi)金(jin)。

資金流:

1.軟(ruan)件結構簡單(dan),內容豐富
系統實訓內容主要模塊包(bao)(bao)括(kuo)市場(chang)環境、實體投(tou)(tou)(tou)資(zi)(zi)(zi)、融(rong)(rong)(rong)資(zi)(zi)(zi)、投(tou)(tou)(tou)資(zi)(zi)(zi)報(bao)告以及財務(wu)報(bao)告。通過投(tou)(tou)(tou)資(zi)(zi)(zi)和融(rong)(rong)(rong)資(zi)(zi)(zi)兩類決策積累資(zi)(zi)(zi)金,最終進行實體投(tou)(tou)(tou)資(zi)(zi)(zi)。軟件中(zhong)包(bao)(bao)含(han)所有的投(tou)(tou)(tou)融(rong)(rong)(rong)資(zi)(zi)(zi)方法(fa),包(bao)(bao)括(kuo):投(tou)(tou)(tou)資(zi)(zi)(zi)中(zhong)的銀行貸(dai)款(kuan)、債權、股票、基金、融(rong)(rong)(rong)資(zi)(zi)(zi)融(rong)(rong)(rong)券、房地產(chan),融(rong)(rong)(rong)資(zi)(zi)(zi)中(zhong)的銀行貸(dai)款(kuan)、企業(ye)間(jian)貸(dai)款(kuan)、民間(jian)貸(dai)款(kuan)、私(si)募股權、企業(ye)上市。
2.清晰的債權、股(gu)票、基(ji)金走勢(shi)圖
隨著(zhu)宏觀因素(su)、交易因素(su)以(yi)及新聞因素(su)的影(ying)響,債權(quan)、股(gu)票、基金的價格隨之變化。系(xi)統(tong)根據內(nei)置函數顯示債權(quan)、股(gu)票和基金的周期走勢圖。通(tong)過條件搜索查看周期走勢圖,結(jie)合影(ying)響因素(su)準確的分析變化趨勢。
3.財務自動統計
提供財(cai)(cai)(cai)務(wu)(wu)報告模塊,包含財(cai)(cai)(cai)務(wu)(wu)統(tong)計(ji)、財(cai)(cai)(cai)務(wu)(wu)明(ming)(ming)(ming)細(xi)、融(rong)資(zi)(zi)明(ming)(ming)(ming)細(xi)、投資(zi)(zi)明(ming)(ming)(ming)細(xi)。系統(tong)自動統(tong)計(ji)并(bing)顯示財(cai)(cai)(cai)務(wu)(wu)的收支圖、財(cai)(cai)(cai)務(wu)(wu)明(ming)(ming)(ming)細(xi)、實體資(zi)(zi)金明(ming)(ming)(ming)細(xi)、流動資(zi)(zi)金明(ming)(ming)(ming)細(xi)以及(ji)投融(rong)資(zi)(zi)明(ming)(ming)(ming)細(xi)。實驗(yan)者可(ke)隨時(shi)查看(kan)財(cai)(cai)(cai)務(wu)(wu)統(tong)計(ji),便于掌握資(zi)(zi)金的流入、流出。
4.注重教學實踐,仿(fang)真市場環境
現(xian)代化的(de)教學方法,將(jiang)所學的(de)金融(rong)知識運用到(dao)模擬(ni)實(shi)踐中。通過某種算法將(jiang)現(xian)實(shi)中各指標變化情況(kuang)模擬(ni)出來,查看宏觀指標:GDP增長(chang)率走(zou)(zou)勢圖、當年利率走(zou)(zou)勢圖、通貨膨脹率走(zou)(zou)勢圖、信貸額度調整(zheng)率走(zou)(zou)勢圖、原(yuan)油價格走(zou)(zou)勢圖、匯率走(zou)(zou)勢圖等(deng),讓學生(sheng)了(le)解整(zheng)個市(shi)場環境(jing)的(de)變化情況(kuang)。
5.開放式的管理機制
提供教師管(guan)理員共同管(guan)理實(shi)(shi)驗(yan)(yan)(yan)(yan)基礎數據,教師端(duan)可(ke)以(yi)手動控(kong)制(zhi)實(shi)(shi)驗(yan)(yan)(yan)(yan)的開(kai)啟(qi)、暫(zan)停。實(shi)(shi)驗(yan)(yan)(yan)(yan)中教師可(ke)實(shi)(shi)時(shi)查看實(shi)(shi)驗(yan)(yan)(yan)(yan)操作日(ri)志(zhi)、得(de)分、企業排(pai)名等實(shi)(shi)驗(yan)(yan)(yan)(yan)相關過(guo)(guo)程(cheng)數據。在實(shi)(shi)驗(yan)(yan)(yan)(yan)過(guo)(guo)程(cheng)中,教師可(ke)添加投資項目(mu)以(yi)及審批企業上(shang)市(shi)實(shi)(shi)驗(yan)(yan)(yan)(yan)的控(kong)制(zhi)。