International Trade

關鍵詞:外(wai)(wai)貿(mao)函(han)電(dian)實(shi)訓(xun)平(ping)臺 外(wai)(wai)貿(mao)函(han)電(dian)實(shi)訓(xun)教學(xue)(xue)軟(ruan)件 外(wai)(wai)貿(mao)函(han)電(dian)實(shi)訓(xun)教學(xue)(xue)平(ping)臺 外(wai)(wai)貿(mao)函(han)電(dian)教學(xue)(xue)系統
思沃外(wai)(wai)(wai)貿(mao)函電(dian)實(shi)(shi)訓系統(案例版(ban))主要是用(yong)于(yu)各大中專院校外(wai)(wai)(wai)經貿(mao)類專業或者有(you)外(wai)(wai)(wai)貿(mao)實(shi)(shi)際(ji)操(cao)作練習要求的專業使用(yong)。
本教學(xue)平臺軟件可以配合國際貿易(yi)實(shi)務或(huo)者進(jin)出口(kou)實(shi)務課程,在(zai)教學(xue)過程中同步(bu)進(jin)行上機(ji)操(cao)作實(shi)習。也可用(yong)作課堂教學(xue)完畢后,讓學(xue)生進(jin)行整體流(liu)程的上機(ji)操(cao)作實(shi)習。
整(zheng)個(ge)平臺(tai)系統(tong)的(de)(de)目標是建立(li)一個(ge)國際貿(mao)易的(de)(de)輔(fu)助(zhu)教(jiao)學(xue)系統(tong),并能將(jiang)國際貿(mao)易教(jiao)學(xue)過程中所需要的(de)(de)各實(shi)踐(jian)點進行較好的(de)(de)體現。
國際貿(mao)易實(shi)(shi)務教(jiao)學的(de)(de)(de)核心內容是外(wai)貿(mao)過程(cheng)中(zhong)相關函電的(de)(de)(de)書寫和各類單據的(de)(de)(de)填寫。為充分體現(xian)實(shi)(shi)踐教(jiao)學的(de)(de)(de)宗旨,系統(tong)采用了以案例教(jiao)學為核心的(de)(de)(de)教(jiao)學思(si)想。在(zai)系統(tong)中(zhong)建立多(duo)個不同的(de)(de)(de)案例,讓學生在(zai)一(yi)(yi)個實(shi)(shi)際的(de)(de)(de)案例中(zhong)切身體會商品進(jin)出口(kou)交(jiao)易的(de)(de)(de)全(quan)過程(cheng)。并可在(zai)系統(tong)的(de)(de)(de)控制和引(yin)導下一(yi)(yi)步(bu)一(yi)(yi)步(bu)的(de)(de)(de)完成相應的(de)(de)(de)案例,并通過這樣(yang)的(de)(de)(de)實(shi)(shi)際操作使其全(quan)面、系統(tong)、規(gui)范(fan)地(di)掌(zhang)握(wo)從事進(jin)出口(kou)交(jiao)易地(di)主要操作技能。
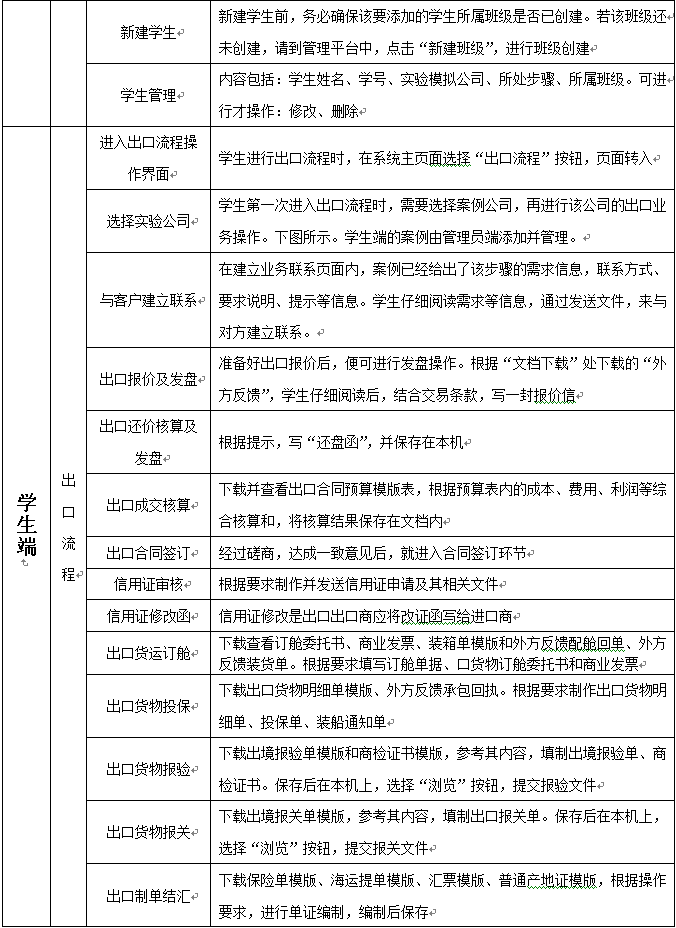
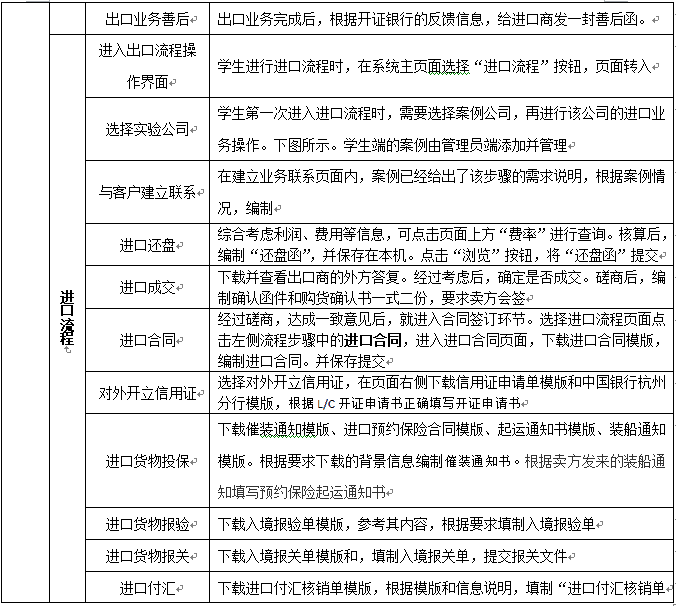
學生端




出口流程

進口流程

1.采用B/S架構,在(zai)服務(wu)器上安裝本(ben)軟件,用戶端可(ke)通過相連的局域網或(huo)互聯 網訪(fang)問(wen)服務(wu)器應(ying)用本(ben)軟件。本(ben)教學軟件不受時間空間的影(ying)響(xiang),學生在(zai)寢室和機房都可(ke)以來完成試驗。
2.權限分(fen)為管(guan)理(li)員、教(jiao)(jiao)師(shi)和學生,其(qi)中學生端(duan)在首頁以出口(kou)(kou)流(liu)程、進口(kou)(kou)流(liu)程、資(zi)費(fei)信息、幫助、注(zhu)冊等模(mo)塊顯示。教(jiao)(jiao)師(shi)通(tong)過兩個(ge)權限對用戶、實驗基礎數據(ju)、實驗進程等方面進行有效的(de)管(guan)理(li)。教(jiao)(jiao)師(shi)通(tong)過系統中的(de)獨(du)立端(duan)口(kou)(kou)對班級學生進行管(guan)理(li),可對學生所(suo)需實驗步(bu)驟進行分(fen)步(bu)開(kai)放操作(zuo)權限。教(jiao)(jiao)師(shi)也可根(gen)據(ju)自己所(suo)總結的(de)案(an)例或者典型的(de)案(an)例在管(guan)理(li)員端(duan)口(kou)(kou)進行添加,操作(zuo)簡單、方便(bian)。
3. 當(dang)實(shi)驗結束時,軟件將(jiang)操作實(shi)踐的(de)(de)記錄提供給教師(shi)端(duan)進行批閱評分,同學(xue)系(xi)統(tong)將(jiang)自動統(tong)計分數(shu),并提供成績查詢模塊,讓教師(shi)了(le)解學(xue)生對業務和(he)單(dan)據的(de)(de)掌握(wo)情況(kuang),以便調(diao)整教學(xue)計劃。體(ti)現整個進出口貿易中(zhong)完整的(de)(de)流程和(he)步驟,包含將(jiang)實(shi)際中(zhong)常用(yong)的(de)(de)函電(dian)和(he)單(dan)證(zheng)類型。所有的(de)(de)單(dan)證(zheng)練(lian)習都備有單(dan)證(zheng)模板,用(yong)于學(xue)生填寫,且所有的(de)(de)練(lian)習模塊都備有取(qu)自實(shi)際外貿案(an)例(li)過程中(zhong)的(de)(de)參考答案(an)。
4.進口(kou)(kou)流程包含選擇(ze)實驗公司、與客戶(hu)建立聯(lian)系、出(chu)(chu)(chu)(chu)口(kou)(kou)報(bao)價(jia)及發盤(pan)、出(chu)(chu)(chu)(chu)口(kou)(kou)還價(jia)核(he)算(suan)及發盤(pan)、出(chu)(chu)(chu)(chu)口(kou)(kou)成交核(he)算(suan)、出(chu)(chu)(chu)(chu)口(kou)(kou)合同簽訂、信(xin)(xin)用證審核(he)、信(xin)(xin)用證修改函、出(chu)(chu)(chu)(chu)口(kou)(kou)貨(huo)運訂艙、出(chu)(chu)(chu)(chu)口(kou)(kou)貨(huo)物投保、出(chu)(chu)(chu)(chu)口(kou)(kou)貨(huo)物報(bao)檢、出(chu)(chu)(chu)(chu)口(kou)(kou)貨(huo)物報(bao)關、出(chu)(chu)(chu)(chu)口(kou)(kou)制單結(jie)匯和(he)出(chu)(chu)(chu)(chu)口(kou)(kou)業(ye)務(wu)善后(hou)等(deng)內容(rong)。軟件內容(rong)注重(zhong)實務(wu)操作,它針對外貿業(ye)務(wu)的(de)(de)實踐性和(he)適(shi)時性,通過各種(zhong)案例加深對國際貿易各種(zhong)慣例及法律法規、業(ye)務(wu)規范的(de)(de)理解和(he)記憶。
5. 案(an)例(li)分析(xi)(xi)是(shi)為(wei)各教學步(bu)驟添加具體的(de)(de)案(an)例(li)內(nei)容。在案(an)例(li)中,將(jiang)以事(shi)實為(wei)依據(ju),為(wei)學生講解外(wai)貿(mao)業務中各方面的(de)(de)注意事(shi)項(xiang)。內(nei)容鮮明、故事(shi)典型,更能起到(dao)增強記憶的(de)(de)效果。案(an)例(li)分析(xi)(xi)將(jiang)提供大量實際(ji)案(an)例(li)信息,給學生閱讀。以實際(ji)的(de)(de)例(li)子給學生帶(dai)來真實感(gan)。進(jin)(jin)口(kou)(kou)流程包含選擇實驗(yan)公司、與(yu)客戶建立聯系、進(jin)(jin)口(kou)(kou)還(huan)盤、進(jin)(jin)口(kou)(kou)成交、進(jin)(jin)口(kou)(kou)合同(tong)、對外(wai)開(kai)立信用證(zheng)、進(jin)(jin)口(kou)(kou)貨(huo)物投(tou)保(bao)、進(jin)(jin)口(kou)(kou)貨(huo)物報檢、進(jin)(jin)口(kou)(kou)貨(huo)物報關和進(jin)(jin)口(kou)(kou)匯(hui)付等內(nei)容。
6. 外(wai)貿(mao)(mao)常(chang)識(shi)(shi)(shi)包含的內(nei)容(rong)廣泛,可以是(shi)業(ye)(ye)務操作常(chang)識(shi)(shi)(shi),也可以是(shi)法律法規常(chang)識(shi)(shi)(shi)及一些專(zhuan)業(ye)(ye)性術語的解釋。目前,軟件中默認的外(wai)貿(mao)(mao)常(chang)識(shi)(shi)(shi)分:相關法律、法規、WTO專(zhuan)題(ti)(ti)、EDI專(zhuan)題(ti)(ti)、常(chang)用資源類網站、相關常(chang)識(shi)(shi)(shi)類知識(shi)(shi)(shi)。各大類下又包含若干子類。各子類中包含大量外(wai)貿(mao)(mao)知識(shi)(shi)(shi)。提供知識(shi)(shi)(shi)庫和幫助功能,知識(shi)(shi)(shi)庫中的背景知識(shi)(shi)(shi)可在管理員中的知識(shi)(shi)(shi)庫管理中進行內(nei)容(rong)的添加和管理。
7.將(jiang)實際(ji)中外貿公(gong)司業務案(an)例和(he)教學(xue)案(an)例組合起來,設計多套完整的(de)案(an)例,引導學(xue)生進行理論知識(shi)的(de)運(yun)用,讓(rang)學(xue)生對國(guo)際(ji)貿易過程中的(de)業務有立(li)體的(de)認(ren)識(shi)和(he)了解。
8.為實驗準(zhun)備完整的費率查詢表,包括貨物等級表、海(hai)洋運(yun)價表、海(hai)關稅則表、匯率表。
9.提供知(zhi)識(shi)(shi)庫(ku),即“背景知(zhi)識(shi)(shi)”,是由管(guan)理(li)(li)(li)員在(zai)管(guan)理(li)(li)(li)平臺的“管(guan)理(li)(li)(li)員管(guan)理(li)(li)(li)”下的“知(zhi)識(shi)(shi)庫(ku)管(guan)理(li)(li)(li)”中進行知(zhi)識(shi)(shi)庫(ku)內(nei)容(rong)的添加和管(guan)理(li)(li)(li)。如(ru)果要查看(kan)知(zhi)識(shi)(shi)庫(ku)內(nei)容(rong),可不需要登陸。在(zai)系統首頁(ye),點擊“出口(kou)流程”、“進口(kou)流程”或(huo)“咨詢信息”、“教師入(ru)口(kou)”等(deng),都(dou)可打(da)開知(zhi)識(shi)(shi)庫(ku)的鏈(lian)節頁(ye)面。
10. 支(zhi)持多教師,多班級(ji)同(tong)時使用。
11. 系統(tong)提供(gong)(gong)的(de)(de)(de)單(dan)證、流程(cheng)等信(xin)息,都是從專業的(de)(de)(de)高度,采用(yong)先進(jin)的(de)(de)(de)計算機(ji)技術,與現實(shi)的(de)(de)(de)單(dan)證模(mo)板及操(cao)作流程(cheng)保持“零”距離差別。提供(gong)(gong)豐(feng)富的(de)(de)(de)函電和單(dan)證練習(xi)(xi)。學生對(dui)整個進(jin)出口貿(mao)易中(zhong)完整的(de)(de)(de)流程(cheng)的(de)(de)(de)實(shi)際操(cao)練,其中(zhong)所有(you)(you)步驟(zou)中(zhong)都設立對(dui)應(ying)的(de)(de)(de)函電和單(dan)證練習(xi)(xi)。所有(you)(you)的(de)(de)(de)單(dan)證練習(xi)(xi)都備(bei)(bei)有(you)(you)單(dan)證模(mo)板,用(yong)于學生填寫,且所有(you)(you)的(de)(de)(de)練習(xi)(xi)模(mo)塊都備(bei)(bei)有(you)(you)取自(zi)實(shi)際外貿(mao)案(an)例過程(cheng)中(zhong)的(de)(de)(de)參(can)考答案(an)。
12.以案例(li)教(jiao)學(xue)為中心。通過精心設計(ji)的多個完整的案例(li),供(gong)學(xue)生練習和了解實(shi)際外貿過程中的所需要的函電、單證以及相(xiang)關內容。系統(tong)本身(shen)提供(gong)多個設定案例(li)流(liu)程,且系統(tong)允許教(jiao)師自行修改(gai)這些案例(li)流(liu)程。教(jiao)師也可(ke)自己建立新(xin)的案例(li)流(liu)程,以方(fang)便不同學(xue)校教(jiao)學(xue)使用。
13. 提供多(duo)個設定(ding)案例流(liu)程,且系統允許(xu)教師自行修改這些案例流(liu)程。教師也可自己建立(li)新的案例流(liu)程,便于不同(tong)學(xue)校教學(xue)使用。