Administration

1、軟件的框架:行政審批模擬(ni)實訓(xun)系統(tong)分(fen)管(guan)(guan)理(li)員、教(jiao)師和(he)學(xue)生(sheng)三(san)個(ge)用戶角色。分(fen)管(guan)(guan)理(li)員和(he)教(jiao)師學(xue)生(sheng)兩個(ge)登陸端口。由(you)管(guan)(guan)理(li)員進(jin)行教(jiao)師管(guan)(guan)理(li)。教(jiao)師端進(jin)行班級學(xue)生(sheng)管(guan)(guan)理(li)及實驗相關數據的設(she)置。學(xue)生(sheng)端進(jin)行具體的實驗
2、實(shi)(shi)驗由(you)教師創建并設(she)置,學(xue)(xue)(xue)生分(fen)別扮演了(le)采(cai)購活動(dong)(dong)(dong)中(zhong)的(de)采(cai)購單位、采(cai)購中(zhong)心、供應商(shang)、專(zhuan)家四種角(jiao)色。實(shi)(shi)驗分(fen)組(zu)(zu)分(fen):自動(dong)(dong)(dong)分(fen)組(zu)(zu)和手動(dong)(dong)(dong)分(fen)組(zu)(zu)兩種方(fang)式(shi)。自動(dong)(dong)(dong)分(fen)組(zu)(zu):只需(xu)要設(she)置組(zu)(zu)數(shu)(shu)、各角(jiao)色人數(shu)(shu),系統(tong)自動(dong)(dong)(dong)分(fen)配(pei)學(xue)(xue)(xue)生角(jiao)色;手動(dong)(dong)(dong)分(fen)組(zu)(zu):設(she)置組(zu)(zu)數(shu)(shu)、各角(jiao)色人數(shu)(shu),各角(jiao)色的(de)學(xue)(xue)(xue)生。
3、軟件(jian)模(mo)擬了公(gong)開招標、邀請招標、競爭性談判、單(dan)一來源、詢價采(cai)購(gou)(gou)(gou)五種(zhong)(zhong)方(fang)(fang)式(shi)(shi)的(de)(de)采(cai)購(gou)(gou)(gou)流程(cheng),嚴格按照政府采(cai)購(gou)(gou)(gou)法的(de)(de)要(yao)求(qiu)和流程(cheng),并結合政府采(cai)購(gou)(gou)(gou)的(de)(de)實際操作,區分每一種(zhong)(zhong)采(cai)購(gou)(gou)(gou)方(fang)(fang)式(shi)(shi)的(de)(de)差別。
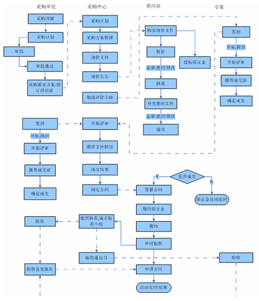
4、采(cai)(cai)(cai)(cai)購(gou)(gou)(gou)(gou)(gou)活動由采(cai)(cai)(cai)(cai)購(gou)(gou)(gou)(gou)(gou)單位發起,根據(ju)采(cai)(cai)(cai)(cai)購(gou)(gou)(gou)(gou)(gou)目錄制(zhi)定采(cai)(cai)(cai)(cai)購(gou)(gou)(gou)(gou)(gou)預(yu)算、采(cai)(cai)(cai)(cai)購(gou)(gou)(gou)(gou)(gou)計劃(hua)、采(cai)(cai)(cai)(cai)購(gou)(gou)(gou)(gou)(gou)需(xu)求(qiu)建(jian)立采(cai)(cai)(cai)(cai)購(gou)(gou)(gou)(gou)(gou)任務。由采(cai)(cai)(cai)(cai)購(gou)(gou)(gou)(gou)(gou)中心組織并發布采(cai)(cai)(cai)(cai)購(gou)(gou)(gou)(gou)(gou)信息,供應(ying)商通過采(cai)(cai)(cai)(cai)購(gou)(gou)(gou)(gou)(gou)信息前(qian)來購(gou)(gou)(gou)(gou)(gou)買標書、制(zhi)作采(cai)(cai)(cai)(cai)購(gou)(gou)(gou)(gou)(gou)響應(ying)文件(jian)、投遞(di)標書、交(jiao)納保證金、參加標前(qian)會和踏(ta)勘、開標前(qian)提交(jiao)質疑(yi)文件(jian)
5、學生端
采購中心:
采購中心信息(xi)、制定(ding)采購方(fang)案、采購方(fang)案管(guan)理(li)制定(ding)招(zhao)標(biao)(biao)(biao)(biao)文件、資格(ge)預(yu)審(邀(yao)(yao)請(qing)招(zhao)標(biao)(biao)(biao)(biao))、投(tou)標(biao)(biao)(biao)(biao)邀(yao)(yao)請(qing)、邀(yao)(yao)請(qing)招(zhao)標(biao)(biao)(biao)(biao)&單一來源(yuan)、招(zhao)標(biao)(biao)(biao)(biao)公告、踏勘與標(biao)(biao)(biao)(biao)前會、查看供(gong)應(ying)商投(tou)標(biao)(biao)(biao)(biao)、(結束投(tou)標(biao)(biao)(biao)(biao))查看流標(biao)(biao)(biao)(biao)、采購現場、定(ding)標(biao)(biao)(biao)(biao)、制定(ding)合同、組織驗收(shou)
采購單位:
采購單位(wei)信(xin)息(xi)、采購預算、采購計劃、采購需求、踏勘與標(biao)前會、采購現場、查看定標(biao)、采購合同、驗(yan)收(shou)
供應商:
供應商信息、資(zi)格預審(shen)、采購(gou)文件、踏勘、投標(biao)保證金、采購(gou)現場(應標(biao))、應標(biao)結果、中標(biao)、驗收、支付(fu)
6、專(zhuan)家(jia)(jia)評標:專(zhuan)家(jia)(jia)注冊信息、資質申(shen)請、招標文件(jian)、采購現場、驗收
7、政府采購網(wang)(wang):各角色共用的(de)一個(ge)模(mo)塊。通過政府采購網(wang)(wang)可查看到(dao)采購單位、供應商(shang)信(xin)(xin)息(xi)、專家信(xin)(xin)息(xi)和招標信(xin)(xin)息(xi)、中標信(xin)(xin)息(xi)。
8、流(liu)(liu)程(cheng)圖(tu)模塊:1、詢價(jia)采(cai)購流(liu)(liu)程(cheng)圖(tu)2、邀(yao)請(qing)招(zhao)標流(liu)(liu)程(cheng)圖(tu)3、單(dan)一來源流(liu)(liu)程(cheng)圖(tu)4、公(gong)開(kai)招(zhao)標流(liu)(liu)程(cheng)圖(tu)5、競(jing)爭性談判流(liu)(liu)程(cheng)圖(tu)
適用于任何類型
企業采購流程
公開招標
詢價采購
單一來源
邀請招標
競爭性談判